伟德(体育)文化有限公司官方网站-Global Platform
关于我们
伟德体育简介
|
现任领导
|
组织架构
|
联系我们
团队队伍
教师名录
人才培养
本科教育
|
研究生教育
|
继续教育
科学研究
基本情况
|
成果展示
|
实验平台
党群工作
党建工作
|
纪委工作
|
工会工作
|
离退工作
|
统战工作
员工工作
员工党建
|
员工风采
|
学工队伍
人才招聘
招生工作
|
就业工作
员工园地
员工活动
|
员工捐赠
诚聘英才
招聘信息
常用下载
资料文件
员工工作更多
通知公告
|
员工党建
|
学风建设
|
学工动态
|
员工风采
交流合作
学术交流
公司首页
关于我们
伟德体育简介
现任领导
组织架构
联系我们
团队队伍
教师名录
人才培养
本科教育
研究生教育
继续教育
科学研究
基本情况
成果展示
实验平台
党群工作
党建工作
纪委工作
工会工作
离退工作
统战工作
员工工作
员工党建
员工风采
学工队伍
人才招聘
招生工作
就业工作
员工园地
员工活动
员工捐赠
诚聘英才
招聘信息
常用下载
资料文件
导航栏
公司产品
当前位置:
首页
>
公司产品
>
本科教育
>
培养方案
>
往年培养方案
>
正文
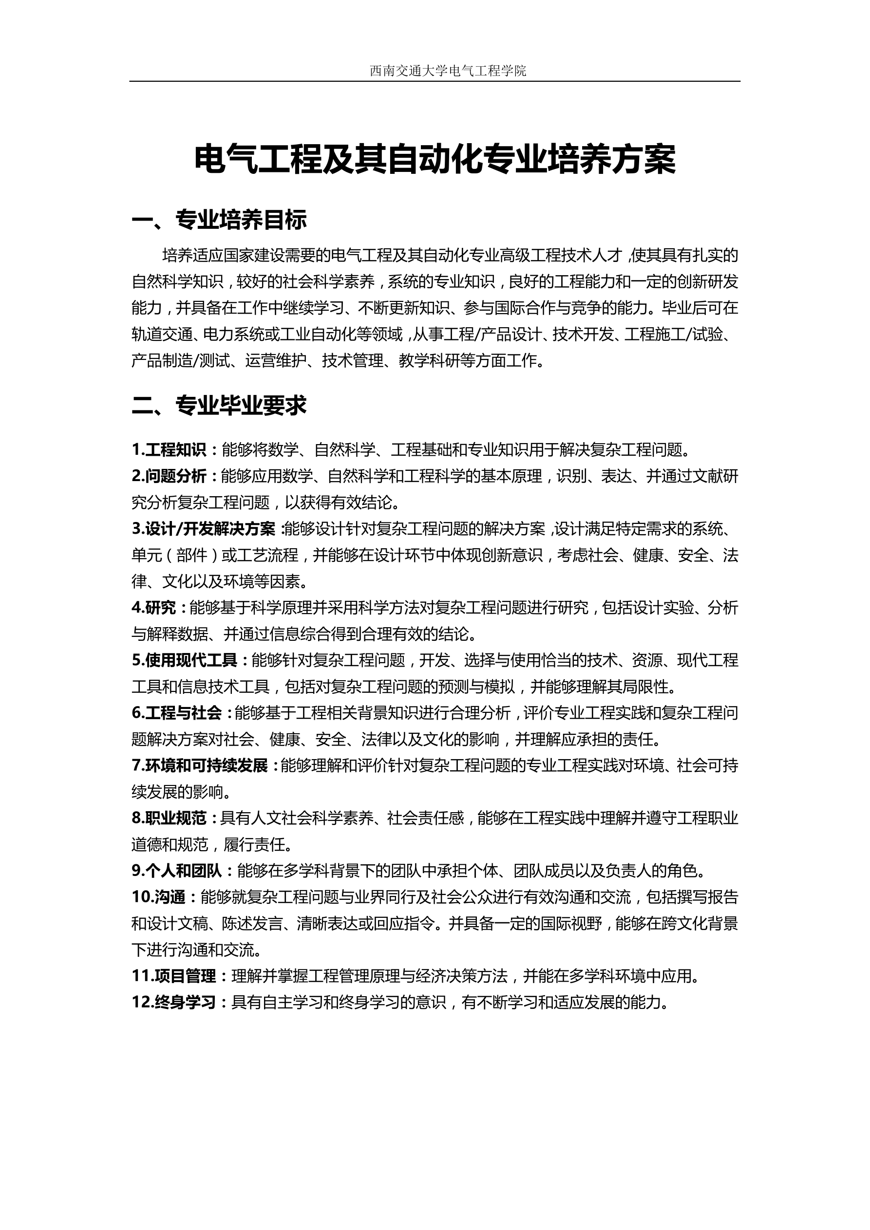
2016级电气工程及其自动化专业培养方案
2016年08月25日 00:00
点击数:
本科教育
专业简介
通知公告
管理规章
培养方案
教材建设
教学成果
研究生教育
学科简介
通知公告
管理规章
招生工作
培养方案
研究生导师
继续教育
继续教育简介
培训
网络教育
招生工作
委员会&督导组
公司教授委员会
公司学位分委员会
本科生教学督导组
研究生教学督导组
最新更新